Basic Modeling: Designing and Creating Models¶
This file helps device integration and management personnel quickly understand the basic process of creating a model using EnOS Model Management.
Prerequisites¶
Familiarize yourself with the Model Management Permission Allocation in model management to ensure you have the permissions required to create models.
Understand the Key Concepts of model management.
Modeling Analysis¶
Before creating a model, domain modeling experts need to design the model’s functionality holistically and classify the model elements (attributes and measurement points) based on their reusability. It is recommended to reuse existing models and elements from shared models, the model element library, and components to streamline the modeling process. If existing resources do not meet the requirements, create models and elements from scratch.
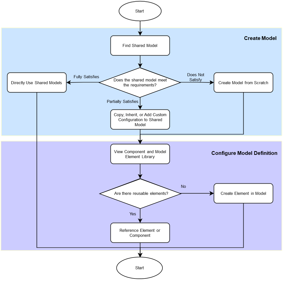
Basic Modeling Process ¶
The basic process for modeling in model management is as follows:
Review shared models, check whether shared models meet your requirements.
If fully satisfied, use the shared model directly.
If partially satisfied, either Creating A New Model by Cloning or Inheriting from the Shared Model or Adding Custom Configurations to Shared Models.
If not satisfied at all, Creating a Model from Scratch.
Before creating a new model or adding custom configurations, check the available components and model element libraries in your current OU to identify reusable elements.
If reusable elements exist, directly Reference Elements or Reference Components.
If no reusable elements exist, Creating Model Elements within the model.