Product Architecture


EnOS Model Management, built on EnOS 3.0’s asset model storage and data retrieval capabilities, provides a unified and one-stop modeling experience for device integration and application developers. The core functions of this product include:

  • Model Management: Offers functions such as model definition, model package management, and a model element library, enabling users to flexibly define models that meet business needs.

  • Model Reuse: Supports quick reuse, inheritance, and referencing of models, significantly improving modeling efficiency and accelerating business application development.

  • Model Sharing: Allows users to easily share models with other OUs through model grouping, fostering collaborative sharing of model resources.


../_images/product_architecture.png

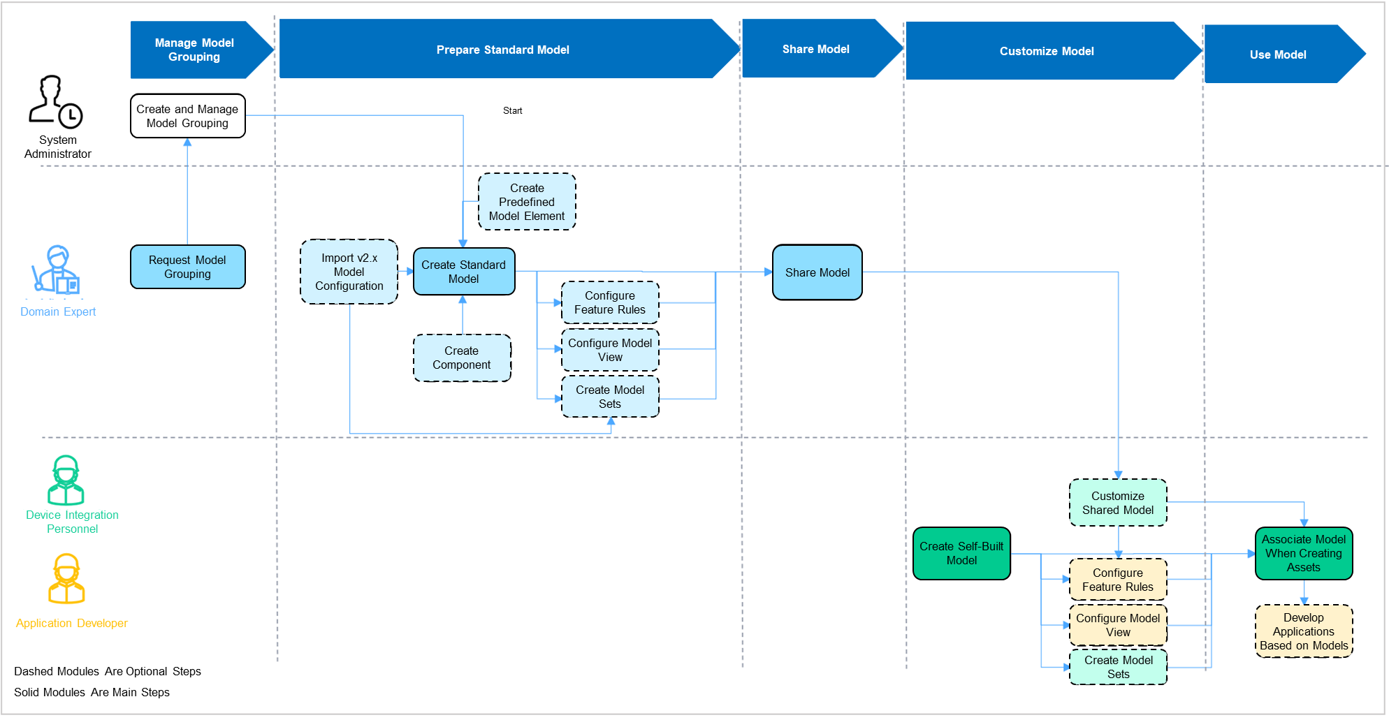
Workflow Diagram


In real-world projects, modeling may involve collaboration among multiple roles. Below is a workflow diagram illustrating the collaboration process of different roles during model creation. For details about the responsibilities of related roles, refer to Target Users.


../_images/models_workflows.png