Tutorial Overview¶
The model describes the characteristics, capabilities, services provided, possible events, and business logic of an entity. Using models, you can better manage the data integrated by devices in EnOS and continue application development based on the business elements configured in the model. Before creating a model, a domain modeling expert needs to design the model’s functionality holistically and identify the models and model elements to be created. The models constructed in this tutorial will be used for device integration and application development. For more information on model design, refer to Basic Modeling: Designing and Creating Models.
Scenario Description ¶
This tutorial uses the construction of a sedan model as an example. It guides you through using device model management to create models for a specific brand’s pure electric cars and hybrid cars being prepared for integration with the EnOS system, as well as defining property rules and model views related to integration and application development.
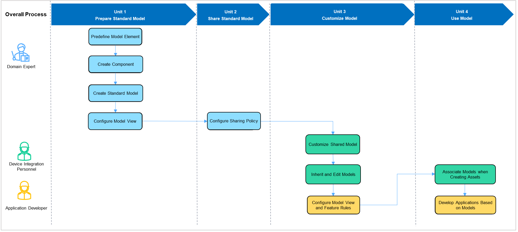
Roles and Processes ¶
The roles and collaboration processes involved in model construction are shown in the diagram below. The system administrator assigns account permissions for relevant roles in Application Portal as needed. :
Prerequisites ¶
Before constructing a model, ensure the following:
You have the necessary model grouping permissions required for the project. The model grouping in this tutorial is “Automobile Manufacturing”. Refer to Model Management Permission Allocation.
You have registered a personal or corporate account on EnOS to access the Application Portal.
You understand the Roles and Processes involved in model construction using Model Management.
All roles involved have been assigned the necessary permissions for their user accounts.
You are familiar with the following foundational knowledge and key concepts: